新闻资讯
-
拉莫斯:我们全队都很期待世俱杯;墨西哥球迷的热情让我震惊
拉莫斯:我们全队都很期待世俱杯;墨西哥球迷的热情让我震惊 引言:拉莫斯传递的期待与感动 在足球的世界里,世俱杯不仅是俱乐部最高荣誉的象征,更是球员与球迷情感交融的舞台。近日,西班牙球星拉莫斯在接受
-
欧冠冠军_赛季- 2025国际足联世俱杯参赛球队一览,利物浦
欧冠冠军与赛季:2025国际足联世俱杯参赛球队一览-利物浦 引言:利物浦的荣耀之路与世俱杯新征程 足球世界的目光再次聚焦在2025年国际足联世俱杯上,这项赛事汇聚了全球最顶尖的俱乐部球队,而作为欧
-
詹姆斯拿下“准三双” 湖人战胜老鹰
湖人击破质疑背后 詹姆斯“准三双”的真正含义 这场对阵老鹰的常规赛,在赛程表上看似普通,却因为勒布朗詹姆斯砍下“准三双”,而被赋予了更多话题性。当终场哨声响起,湖人战胜老鹰的比分只是一个结果,更
-
2025足球世界俱乐部杯买球-世俱杯官方预测|Fifa club world cup
2025足球世界俱乐部杯买球-世俱杯官方预测-Fifa Club World Cup 引言:2025世俱杯热潮来袭,你准备好了吗? 随着2025年足球世界俱乐部杯(Fifa Club World
-
2025年国际足联俱乐部世界杯(全球争霸新纪元:2025世俱杯)
好的,这是一篇以“2025年国际足联俱乐部世界杯”为题的SEO文章: 聚焦2025国际足联俱乐部世界杯 变革与期待 足球世界正屏息以待一场前所未有的变革——2025年国际足联俱乐部世界杯(FIFA
-
2025首届新版世俱杯参赛奖金达10亿美元
2025首届新版世俱杯参赛奖金达10亿美元 引言:足球盛宴奖金创新高,全球瞩目新版世俱杯 足球作为全球最受欢迎的运动之一,总是能点燃无数球迷的热情。而当2025年首届新版世俱杯的消息传出时,10亿
联系世俱杯入口
联系人:世俱杯入口
手机:15980144484
电话:0311-8817244
邮箱:admin@cn-sjb-zhibo.com
地址:吉林省吉林市磐石市牛心镇
新闻中心
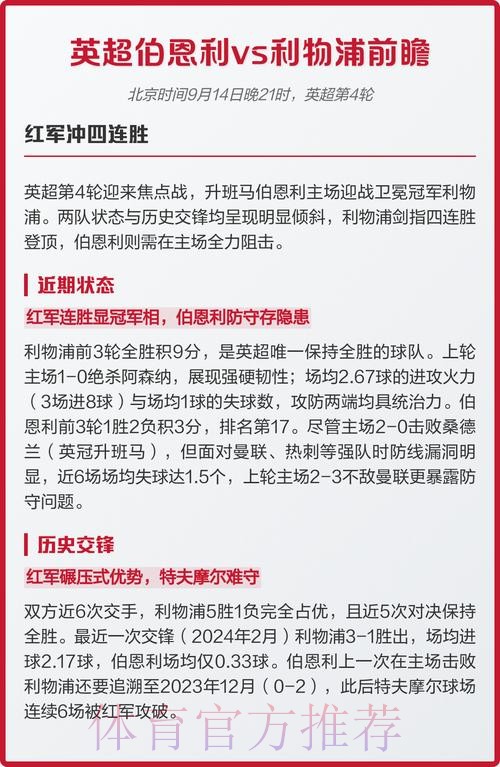
联赛四轮不胜 红军遭伯恩利逼平
红军受阻的拐点 联赛四轮不胜背后的信号
当人们习惯了那支全场高压逼抢、以摧枯拉朽之势碾压对手的利物浦时,“联赛四轮不胜 红军遭伯恩利逼平”这句话本身就带着强烈的反差感。伯恩利并不是英超传统强队,却像一面镜子,将红军近期在联赛中的犹疑、疲态与创伤一一折射出来。表面上只是一次平局,实则更像是这支球队在漫长赛季中遇到的一个“拐点”——是暂时的波折,还是下滑的开始,取决于他们如何回应这场闷平带来的质疑和压力。
四轮不胜不只是数字 更是状态与心态的叠加
从积分榜的角度看,联赛四轮不胜意味着节奏被打乱,也可能意味着争冠或争四的步伐被迫放缓。但数字背后的含义远不止于此。连续四轮没能拿下胜利,往往包含三重叠加:一是对手早已熟悉红军的进攻套路,通过密集防守与针对性反击来压缩空间;二是利物浦自身在高强度赛程中出现状态起伏,球员身体与心理都处于“半透支”边缘;三是外界舆论和内部预期形成无形的压力——每一场没赢的比赛都在放大前一场的问题。
在这种氛围中,再遇到像伯恩利这样擅长防守反击、甘愿“摆大巴”的球队,就是一场关于耐心与效率的双重考验。0比0或1比1的比分,看似只是缺少一个进球的距离,但实质上却是对球队创造力、临门一脚和情绪管理的综合拷问。当你已经三轮不胜,再次被逼平时,球员在场上的每一次处理球都会多出半秒犹豫,这种细微变化足以改写整场比赛的走势。
被伯恩利逼平 暴露的是细节与结构性问题
伯恩利的战术思路一向清晰——回撤、压缩中路空间、利用高球与定位球寻找机会。对利物浦来说,这类对手在纸面实力上不算威胁,但对战术纪律的要求极高。一旦红军在边路传中质量、禁区前沿的二点球拼抢或反抢强度上稍有下降,对手就能够利用零星机会制造麻烦。被伯恩利逼平的“刺痛感”在于:红军表面控球占优,但真正的威胁射门并不比对手多多少。

这里至少暴露出三类问题。其一,进攻端过于依赖固定的节奏与模式,边路起球与内切远射成为常态,一旦对方中卫与门将状态出色,红军就缺少另外一套更具渗透力的打法。其二,中场在推进与保护之间摇摆不定:前压时容易被对手一脚长传打身后,收缩时又缺乏向前的穿透性传球。其三,心理层面在连续不胜后明显受到影响——当伯恩利一次次拖延节奏、放慢比赛,利物浦却未能维持足够冷静的攻防平衡,这使得原本可以通过耐心撕开防线的比赛,逐渐演变为匆促、急躁的无效围攻。
典型案例 一场“应赢未赢”的比赛如何走向被动
可以构想这样一场典型的伯恩利对阵利物浦的比赛场景:开局阶段,红军像往常一样大举压上,边后卫不断前插,中前场通过快速传递拉扯伯恩利防线。上半小时内,利物浦获得数次禁区内射门机会,却因门前把握能力不足、对方门将超常发挥以及门柱的“背叛”而未能进球。随着时间推移,伯恩利逐渐适应红军的节奏,后腰和中卫站位更紧凑,让利物浦的传中最终大多以解围告终。
下半场开始后,红军在“必须打破僵局”的念头驱使下进一步压上,中后场的保护线不可避免地向前挤压。伯恩利则利用为数不多的反击机会,通过一脚直塞或高球找到前锋,在反击中制造任意球或角球。即便他们并未攻破利物浦球门,但每一次有威胁的反击,都会在心理上给红军造成“再丢一球就满盘皆输”的紧张感。最终,利物浦在控球率和射门次数上占尽优势,却只能接受一场被逼平的结果——这类“应赢未赢”的比赛,最容易成为赛季的转折点,因为它让球队意识到:光靠冲击和习惯性的节奏,已经不足以保证拿下三分。
战术层面 高位压迫与风险管理的再平衡

“联赛四轮不胜 红军遭伯恩利逼平”的背景下,必须重新审视利物浦赖以成名的高位压迫和快速转换。高压的核心是统一性和持续性,一旦前场逼抢的强度下降半档,后防线依然站在中线附近,那么被对手一脚长传打穿就是必然结果。伯恩利一类球队并不追求复杂短传渗透,他们更愿意用最简单直接的方式寻找禁区前沿的对抗点,这恰好削弱了高位压迫“迫使对手出错”的优势。

红军需要在战术层面做的调整并不是全盘否定高位压迫,而是学会根据比赛节奏“收放自如”。例如,在面对伯恩利这种长传反击型对手时,可以适当降低后防线的高度,让中场在中圈附近形成第二层保护;在进攻组织上,通过更多的地面配合、斜向跑位和肋部渗透来拉开防线,而不是一味从边路起高球进入密集人群。适度轮换和阵容多样化也十分关键——当核心球员在高强度下状态下降时,引入不同类型的前锋或中场,可以在战术上制造新的变量。
心理层面 从“必须赢”到“敢于慢下来”的心态转变
连续不胜带来的最大杀伤往往不是积分上的落后,而是心理上的急躁。对利物浦这种习惯于在主场用狂攻压垮对手的球队来说,一旦进入“联赛四轮不胜”的状态,主客场氛围都会出现微妙变化——球迷的期待变成紧张,球员的自信变成焦虑。每一次进攻的终结,都容易在看台上引发叹息声;每一次被伯恩利反击,都仿佛在提醒球队:“你不只是没进球,还有可能输掉比赛。”
真正成熟的强队,需要在这种局面下学会“慢下来”。这并不意味着放弃进攻,而是从心态上接纳:并非每一场比赛都必须在上半场解决战斗,有时候合理控制节奏、减少无谓冒险,反而为最后20分钟的总攻打下基础。对于利物浦来说,被伯恩利逼平可以成为一次反思契机——如何在连续不胜的阴影下保持专注,不因一两次射门偏出而急躁,不因为对手拖延时间而丧失冷静,这才是心理层面的真正升级。
管理与策略 从单季目标到长期竞争力的考量
从俱乐部整体运作的角度看,“联赛四轮不胜 红军遭伯恩利逼平”还牵涉到更长远的问题:球队如何在多个战线作战中安排体能、如何在阵容升级时保持平衡、以及如何通过内部竞争激发球员持续进步。短期的解决方案可能是强化训练、调整首发、在下一轮联赛中以一场大胜“泄洪”;但长期的竞争力构建,要求俱乐部在转会市场、青训体系和战术演变方面做出更系统的规划。
例如,当球队的核心阵容逐渐步入“高龄段”,高位逼抢的成本会越来越高,伤病风险也会随之增加。如果仍然完全依赖过去那套极限强度的比赛方式,就很可能在赛季中后段出现集体下滑,从而重复“联赛多轮不胜”的尴尬局面。相反,若能在阵容中逐步引入更具控制力和创造力的中场、拥有不同特点的前锋,再配合教练组对战术框架的微调,红军不仅可以走出当前被伯恩利逼平的阴影,还能在未来的赛季中更从容地面对类似对手的挑战。
从伯恩利一役看未来 红军需要的不是借口而是升级
回看这场让人印象深刻的逼平,与其说伯恩利给红军制造了麻烦,不如说这场比赛放大了利物浦本就存在的隐忧:进攻套路略显单一、防线与中场在高位压迫下的空间管理存在漏洞、心理层面对不利局面的应对仍需提升。联赛四轮不胜只是结果的呈现,这一场被伯恩利逼平的比赛,则是问题集中显形的节点。
如果将这场平局视为一个警钟,红军完全有机会通过调整和自我修正重新找回熟悉的锐利与统治力;如果只是把不胜归咎于运气、裁判或场地,那么类似的剧情还会在未来赛程中一次次重演。真正的强队,不害怕被伯恩利这样的对手逼平,害怕的是从这些被“拖住”的90分钟里学不到任何东西。在这一点上,利物浦接下来在战术、心态和管理层面的回应,才是比比分更值得关注的焦点。
新闻资讯
-
2026-03-28
拉莫斯:我们全队都很期待世俱杯;墨西哥球迷的热情让我震惊
-
2026-03-28
欧冠冠军_赛季- 2025国际足联世俱杯参赛球队一览,利物浦
-
2026-03-28
詹姆斯拿下“准三双” 湖人战胜老鹰
-
2026-03-28
2025足球世界俱乐部杯买球-世俱杯官方预测|Fifa club world cup
-
2026-03-28
2025年国际足联俱乐部世界杯(全球争霸新纪元:2025世俱杯)
-
2026-03-28
2025首届新版世俱杯参赛奖金达10亿美元

QQ客服